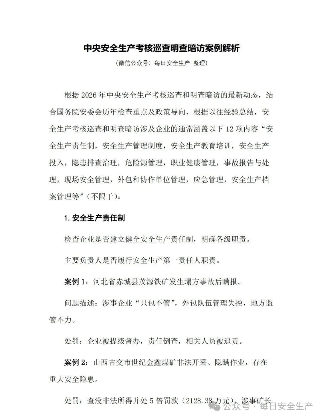
正式启动!2026中央安全生产考核巡查明查暗访应知应会手册

2026-04-29 09:27:23 高香 5

2026中央安全生产考核巡查明查暗访应知应会手册

每日安全生产2026年4月3日 07:35348人

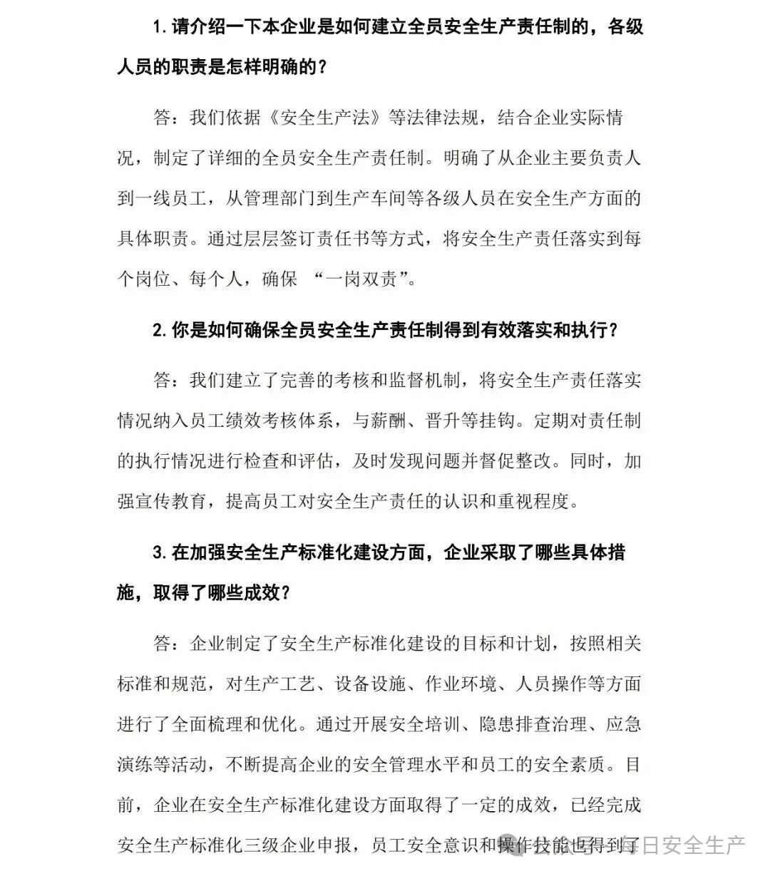
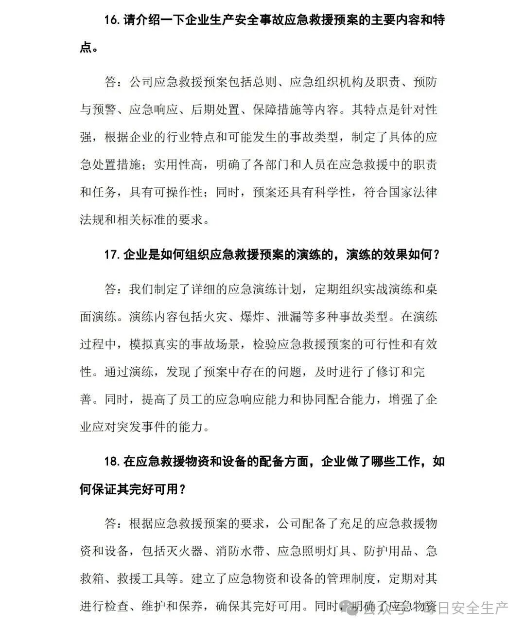
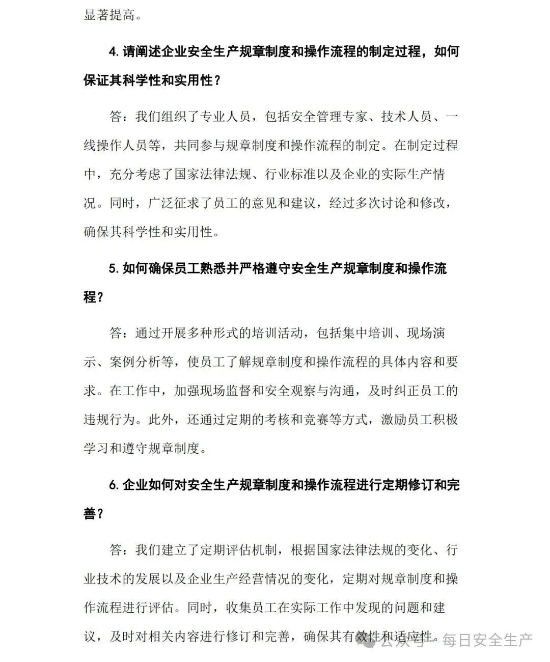
为认真贯彻习近平总书记关于安全生产重要指示批示精神,按照2026年度中央安全生产考核巡查有关安排,自4月初起,由国务院安委会有关成员单位负责同志带队的24个中央安全生产考核巡查组将陆续对重点地区开展季度明查暗访。

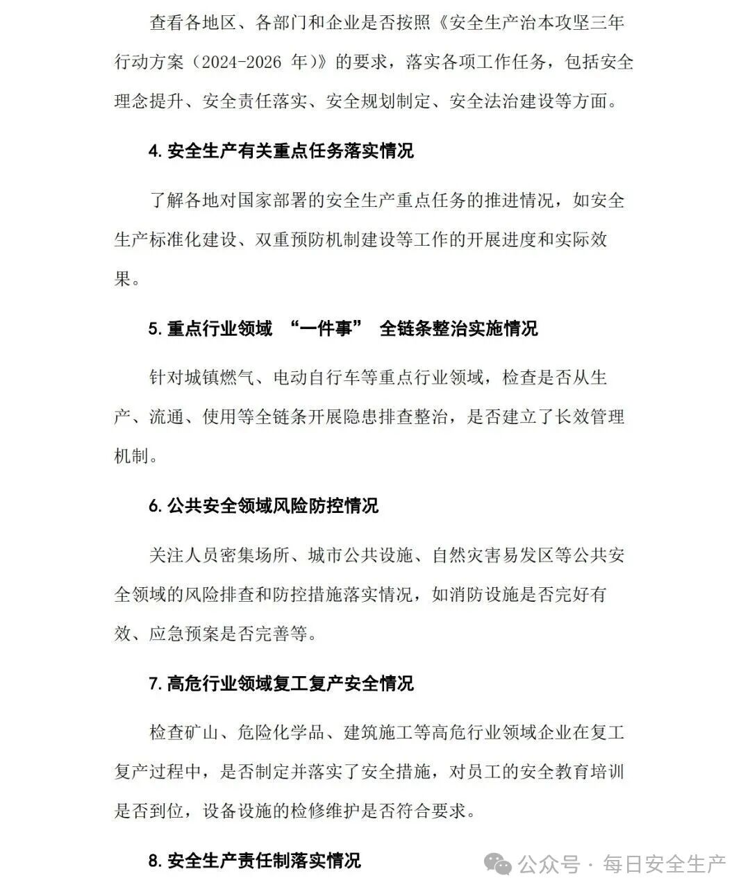
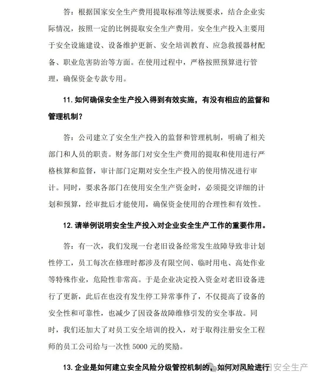
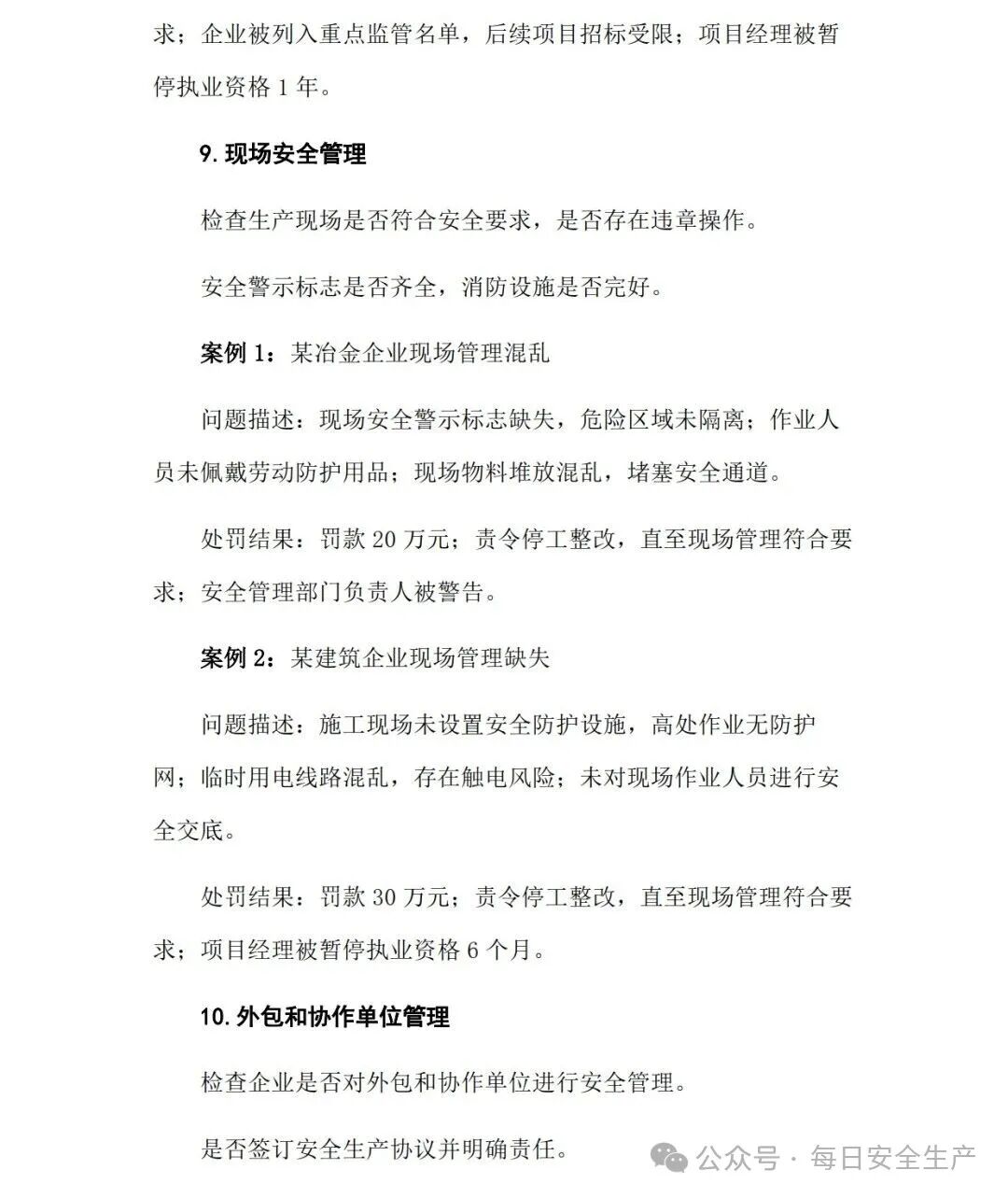
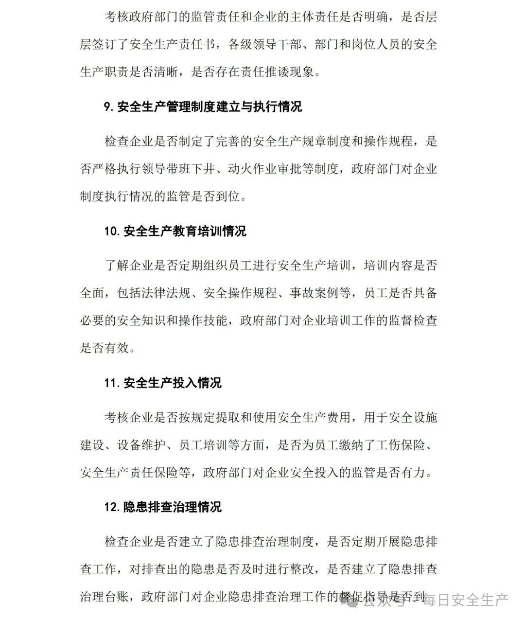
此次明查暗访将重点针对今年以来发生的典型事故和重大涉险事故暴露出的问题,聚焦安全生产责任落实情况、安全生产治本攻坚三年行动推进情况、安全生产重点任务和“一件事”全链条整治成效、重点行业领域重大安全风险隐患排查整治等,深入开展重大事故隐患排查整治和专家指导服务,通过发现问题倒查有关部门履职情况,督促推动各地区扎实开展树立和践行正确政绩观学习教育,统筹好发展和安全,切实提升风险隐患排查质效,及时消除安全隐患,坚决遏制事故多发势头,确保安全生产形势稳定。针对明查暗访发现的典型案例将依法查处、追责问责、公开曝光。

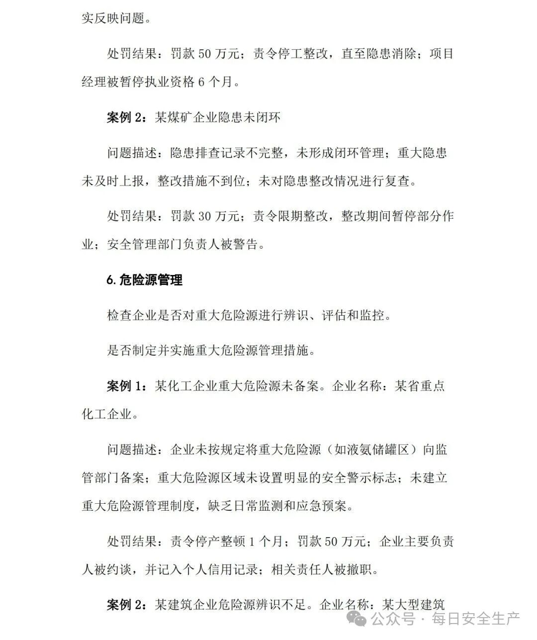
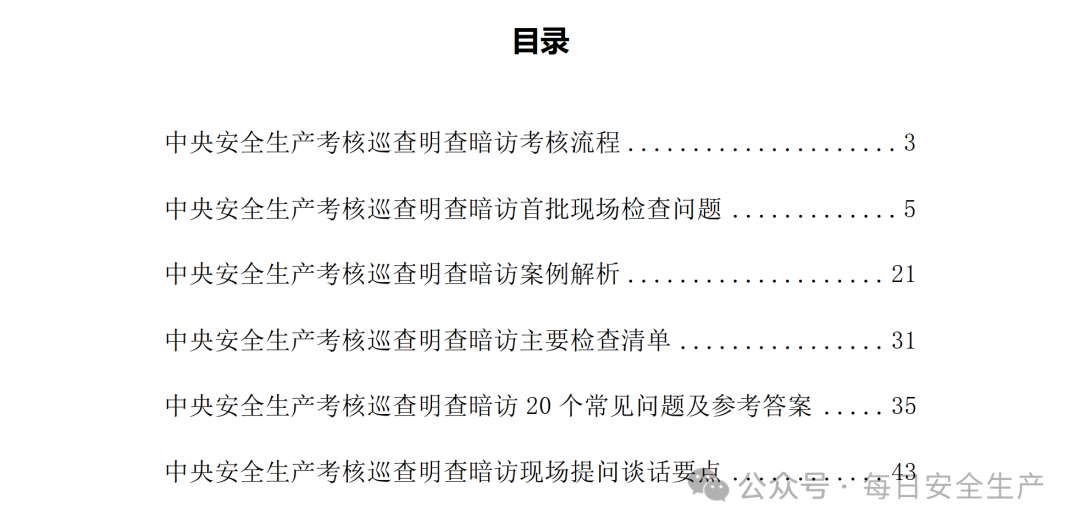
为确保各单位顺利应对安全生产明查暗访考核工作,每日安全生产根据经验整理了一套关于应对明查暗访组考核的应知应会手册,供各单位参考并做好迎检准备。
图片
图片
图片
图片
图片
图片
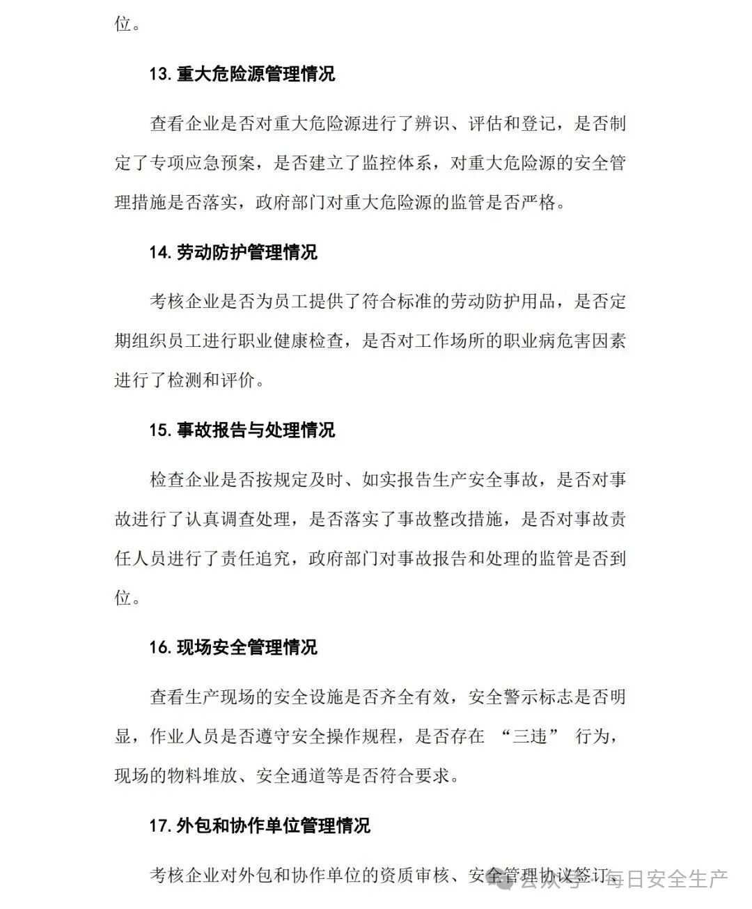
图片
图片
图片
图片
图片
图片
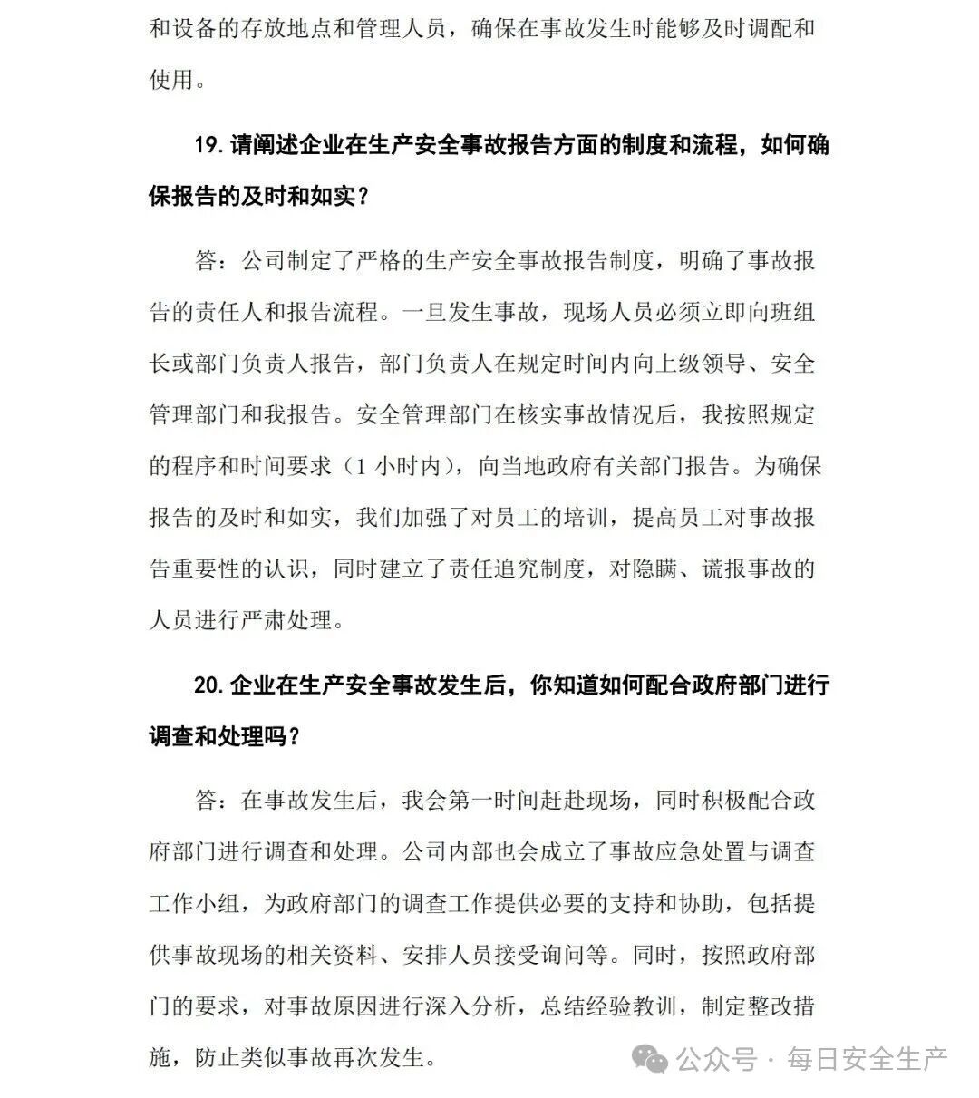
图片
图片
图片
图片
图片
图片
图片
图片
图片
图片
图片
图片
图片
图片
图片
图片
图片
图片
图片
图片
图片
图片
图片
图片
图片
图片
图片

图片

昆山阜隆实业有限公司主营:苏州甲类仓库,苏州危险品甲类仓库,苏州危化品甲类仓库,苏州甲类危险品仓库,苏州甲类危化品仓库

图片
图片


服务热线:

危化品仓储 :
赵经理:13706267096
董经理: 18936115535、0512-57850355
液氨充装销售:
陆经理:13328058578、0512-57850357

公司地址:

昆山市高新区虹祺北路777号

作息时间:

08:00-17:00

电话咨询
产品服务
技术研发
QQ客服